公众号
公众号二维码 扫一扫,关注微信公众号
您的位置: 首页 > 资讯攻略 > 游戏攻略 > 正文

《向僵尸开》全技能分支前置分享

发布时间:2024-07-04
作者: 零六游戏
浏览:
加入收藏次)
猫三国

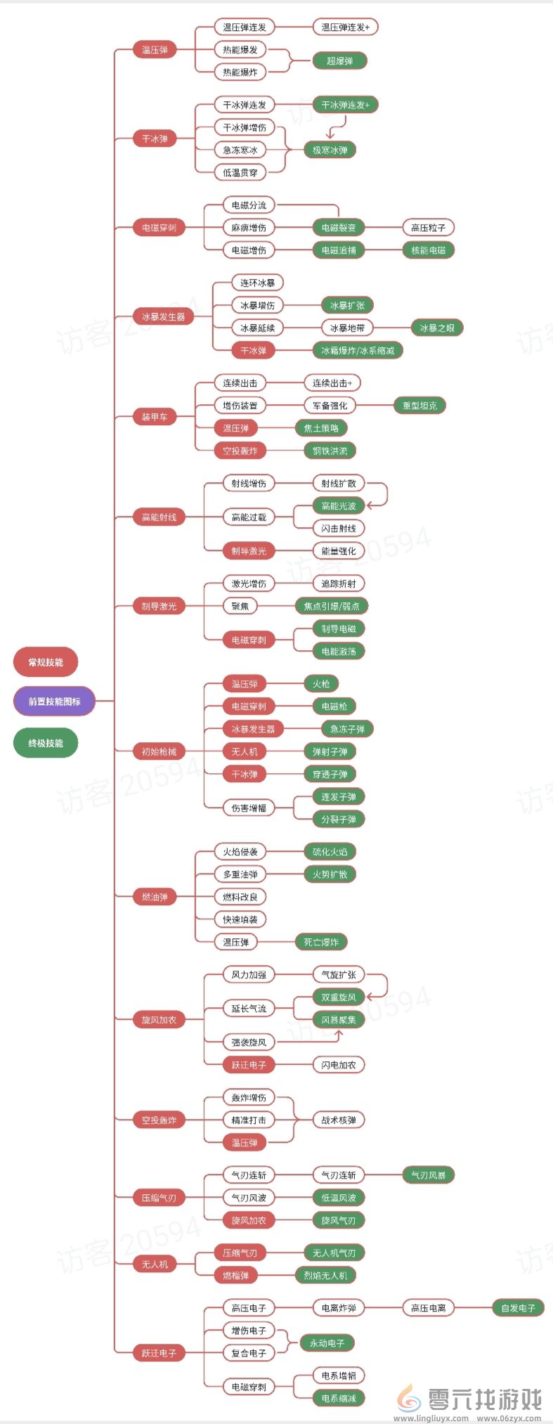
《向僵尸开炮》是一款制作精良、画风独特的射击Roguelike手游,玩家需要不断地提升自己的射击技巧和战斗策略,与僵尸进行殊死搏斗。下面是零六小编给大家带来的《向僵尸开》全技能分支前置分享,感兴趣的小伙伴们一起来看看吧。 本文来自零六找游戏

《向僵尸开》全技能分支前置分享(图1) 游戏来自lingliuyx.com

《向僵尸开》全技能分支前置分享

《向僵尸开》全技能分支前置分享(图2) 06zyx.com

《向僵尸开》全技能分支前置分享(图3) lingliuyx.com

免责声明:我们致力于保护作者版权,注重分享,被刊用文章【本页文章内容】因无法核实真实出处,未能及时与作者取得联系,或有版权异议的,请联系零六找游戏管理员,我们会立即处理! 便捷联系:微信公众号搜<零六游戏>联系在线客服即可
加载中~

作者资料